Ibbit
  • Communities
  • Create Post
  • Create Community
  • heart
    Support Lemmy
  • search
    Search
  • Login
  • Sign Up
rssMB to Phys.orgEnglish · 23 hours ago

Comprehensive map reveals how E3 ligases organize protein cleanup in human cells

phys.org

external-link
message-square
0
link
fedilink
1
external-link

Comprehensive map reveals how E3 ligases organize protein cleanup in human cells

phys.org

rssMB to Phys.orgEnglish · 23 hours ago
message-square
0
link
fedilink
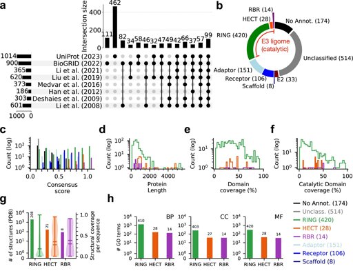
Maintaining cellular order is a major logistical challenge: Individual mammalian cells contain billions of protein molecules, which must be synthesized, deployed, and removed with precision. In the ubiquitin-proteasome system (UPS), proteins destined for degradation are tagged with chains of several ubiquitin proteins and then degraded by the proteasome. The crucial step is target selection: E3 ligases are enzymes that act as molecular "broker" by binding specific target proteins and coordinating the transfer of ubiquitin from an E2 enzyme.

From Phys.org - latest science and technology news stories via this RSS feed

alert-triangle
You must log in or # to comment.

Phys.org

phys

Subscribe from Remote Instance

You are not logged in. However you can subscribe from another Fediverse account, for example Lemmy or Mastodon. To do this, paste the following into the search field of your instance: !phys@ibbit.at
lock
Community locked: only moderators can create posts. You can still comment on posts.

Phys.org internet news portal provides the latest news on science including: Physics, Nanotechnology, Life Sciences, Space Science, Earth Science, Environment, Health and Medicine.

Visibility: Public
globe

This community can be federated to other instances and be posted/commented in by their users.

  • 3 users / day
  • 7 users / week
  • 15 users / month
  • 69 users / 6 months
  • 1 local subscriber
  • 21 subscribers
  • 6.13K Posts
  • 21 Comments
  • Modlog
  • mods:
  • admin
  • rss
  • paywall
  • BE: 0.19.12
  • Modlog
  • Instances
  • Docs
  • Code
  • join-lemmy.org