Ibbit
  • Communities
  • Create Post
  • Create Community
  • heart
    Support Lemmy
  • search
    Search
  • Login
  • Sign Up
rssMB to Phys.orgEnglish · 25 days ago

Identifying mechanisms that support nanoparticle therapy for autoimmune diseases

phys.org

external-link
message-square
0
link
fedilink
1
external-link

Identifying mechanisms that support nanoparticle therapy for autoimmune diseases

phys.org

rssMB to Phys.orgEnglish · 25 days ago
message-square
0
link
fedilink
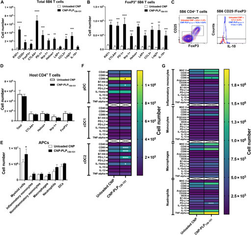
Northwestern Medicine scientists in the laboratory of Stephen Miller, Ph.D., professor emeritus of Microbiology–Immunology, have identified the cellular and molecular mechanisms required for the antigen-specific tolerance inducing abilities of a novel nanoparticle therapy for treating autoimmune diseases, according to a recent study published in Science Advances.

From Phys.org - latest science and technology news stories via this RSS feed

alert-triangle
You must log in or # to comment.

Phys.org

phys

Subscribe from Remote Instance

You are not logged in. However you can subscribe from another Fediverse account, for example Lemmy or Mastodon. To do this, paste the following into the search field of your instance: !phys@ibbit.at
lock
Community locked: only moderators can create posts. You can still comment on posts.

Phys.org internet news portal provides the latest news on science including: Physics, Nanotechnology, Life Sciences, Space Science, Earth Science, Environment, Health and Medicine.

Visibility: Public
globe

This community can be federated to other instances and be posted/commented in by their users.

  • 5 users / day
  • 11 users / week
  • 29 users / month
  • 69 users / 6 months
  • 1 local subscriber
  • 31 subscribers
  • 7.68K Posts
  • 28 Comments
  • Modlog
  • mods:
  • admin
  • rss
  • paywall
  • BE: 0.19.12
  • Modlog
  • Instances
  • Docs
  • Code
  • join-lemmy.org