Ibbit
  • Communities
  • Create Post
  • Create Community
  • heart
    Support Lemmy
  • search
    Search
  • Login
  • Sign Up
rssMB to Phys.orgEnglish · 6 days ago

Why sugar breakdown matters beyond energy—new insights into how it makes cells move

phys.org

external-link
message-square
0
link
fedilink
2
external-link

Why sugar breakdown matters beyond energy—new insights into how it makes cells move

phys.org

rssMB to Phys.orgEnglish · 6 days ago
message-square
0
link
fedilink
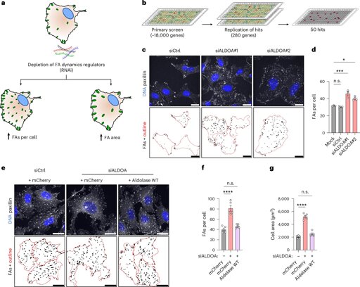
It has long been known that our bodies derive energy from sugar. Researchers at RPTU University Kaiserslautern-Landau have now discovered that sugar breakdown produces an intermediate product that is also crucial for the motility of human cells. The new findings, published in Nature Cell Biology, are likely to be relevant for understanding several biological processes, including cell migration in embryonic development, the migration of metastatic cancer cells and wound healing.

From Phys.org - latest science and technology news stories via this RSS feed

alert-triangle
You must log in or # to comment.

Phys.org

phys

Subscribe from Remote Instance

You are not logged in. However you can subscribe from another Fediverse account, for example Lemmy or Mastodon. To do this, paste the following into the search field of your instance: !phys@ibbit.at
lock
Community locked: only moderators can create posts. You can still comment on posts.

Phys.org internet news portal provides the latest news on science including: Physics, Nanotechnology, Life Sciences, Space Science, Earth Science, Environment, Health and Medicine.

Visibility: Public
globe

This community can be federated to other instances and be posted/commented in by their users.

  • 4 users / day
  • 8 users / week
  • 32 users / month
  • 72 users / 6 months
  • 1 local subscriber
  • 32 subscribers
  • 8.44K Posts
  • 29 Comments
  • Modlog
  • mods:
  • admin
  • rss
  • paywall
  • BE: 0.19.12
  • Modlog
  • Instances
  • Docs
  • Code
  • join-lemmy.org